docooook 0 Опубликовано 21 час назад Поделиться Опубликовано 21 час назад Добрый день ищу сток 0281010898 DDE7791571 Прикладываю файл считанный Сделано кривое отключение ЕГР e65_0281010898i.zip Ссылка на комментарий Поделиться на другие сайты Поделиться
and0926 11 Опубликовано 21 час назад Поделиться Опубликовано 21 час назад Может лучше пролить сток winkfp Ссылка на комментарий Поделиться на другие сайты Поделиться
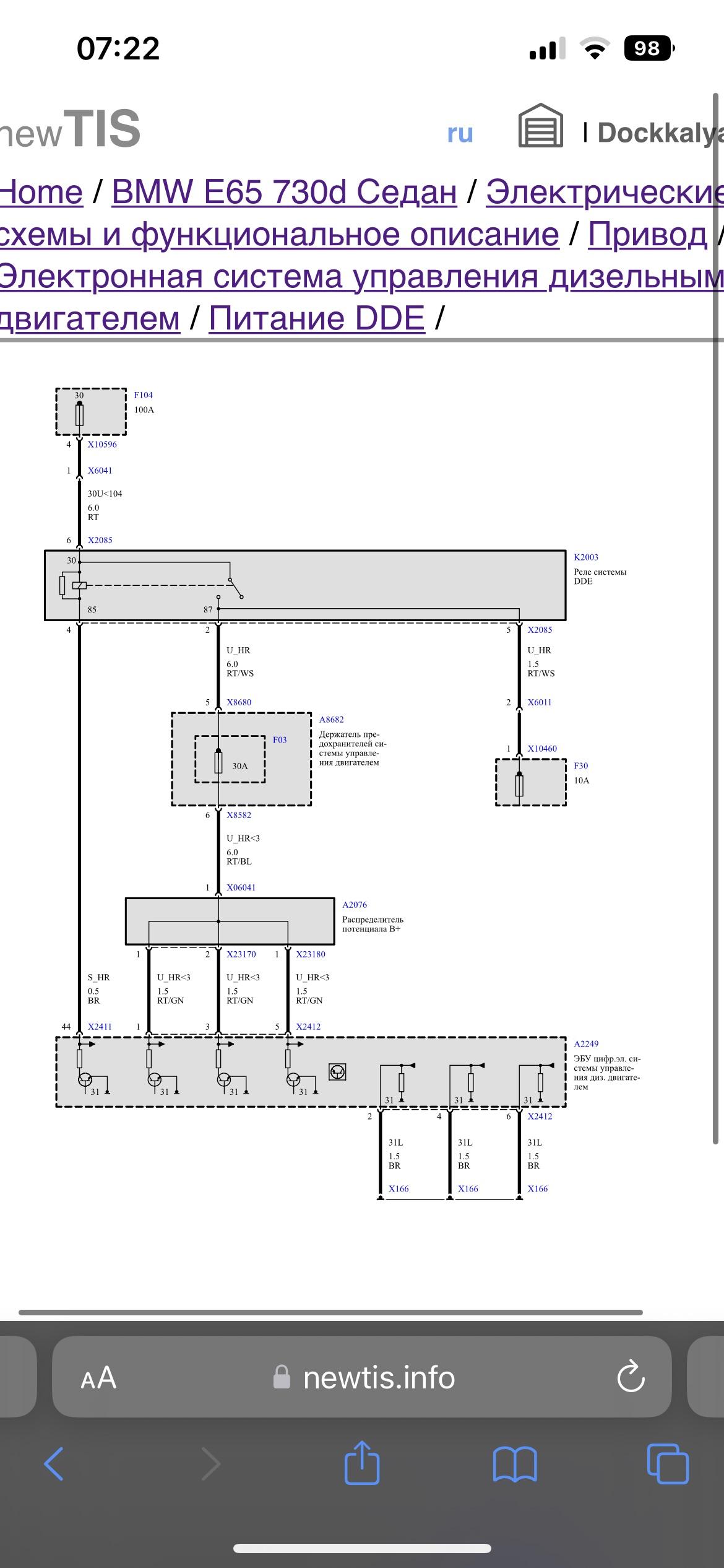
docooook 0 Опубликовано 21 час назад Автор Поделиться Опубликовано 21 час назад Sp daten почему-то по DDE5 не найду самое крайнее 2008 года начинается от dde6 Sp daten почему-то по DDE5 не найду самое крайнее 2008 года начинается от dde6 все пересмотрел .Ну и по этому блоку может кто знает нет нормального запуска Главного реле от 44 Пина блока нет выхода массы на управление реле Ссылка на комментарий Поделиться на другие сайты Поделиться
horse740 14 Опубликовано 9 часов назад Поделиться Опубликовано 9 часов назад Все есть... Цитата нет нормального запуска Главного реле от 44 Пина Что значит не "нормального" запуска? Если не поднимается главное реле то вы вообще ни чего не увидите в функционировании DDE... Мастак 1 Ссылка на комментарий Поделиться на другие сайты Поделиться
Рекомендуемые сообщения
Для публикации сообщений создайте учётную запись или авторизуйтесь
Вы должны быть пользователем, чтобы оставить комментарий
Создать аккаунт
Зарегистрируйте новый аккаунт в нашем сообществе. Это очень просто!
Регистрация нового пользователяВойти
Уже есть аккаунт? Войти в систему.
Войти